一、光控開關電路簡介
光控開關電路是一種依據光線變化實現電路自動開閉的裝置。其核心元件是光敏電阻,當光照強度改變時,光敏電阻的阻值相應變化,進而控制電路的通斷。該電路廣泛適用于街道、宿舍走廊等公共場所的照明燈具控制,可實現日熄夜亮的功能,有效節約用電。
二、MOS 管光控電路設計
(一)所需組件
制作基于 MOSFET 的光控開關,主要需要以下元件:IRFZ44N MOSFET、光敏電阻(LDR)、4.5MΩ 電阻、12V LED 燈帶作為負載以及 9V 電池用于供電。


(二)電路連接方式
IRFZ44N MOSFET 的漏極端子與 LED 的負極端子相連。
4.5MΩ 電阻的負極端子接至 MOSFET 的源極端子,正極端子連接到 LED 的正極端子。
LDR 的正極端子連接到 MOSFET 的柵極端子,負極端子連接到 MOSFET 的源極端子。
電阻器的一端連接到電池的正極,柵極端則連接到電池的負極或 GND。
(三)工作原理
光照充足時(白天) :光敏電阻 LDR 受到較強光照,其阻值降低。此時,MOSFET 的柵極電壓較低,MOSFET 處于截止狀態,LED 電路斷開,LED 不發光。
光照較弱時(夜晚) :光敏電阻 LDR 阻值增大,MOSFET 的柵極電壓升高,MOSFET 導通,LED 電路形成閉合回路,LED 發光。通過這種方式,光控開關自動控制 LED 的亮滅,實現夜亮日熄的功能。
三、光控開關電路拓展應用
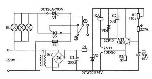
以下是一個稍復雜的光控開關電路原理圖,其主要特點是白天有光照時燈泡不亮,夜晚黯淡無光時電路自動通電,燈泡亮起。


(一)電路組成及工作原理
白天狀態 :在較強光照下,光導管 227A(一種光敏電阻)兩端阻值很小,約 20 - 50kΩ。晶體管 VT2 獲得基極電流而導通,VT1 從 R2 上得到正偏電壓也導通,繼電器線圈 KA 得電。繼電器的常閉觸點 ②、③ 斷開,兩只晶閘管 V1 和 V2 沒有觸發信號而不導通,因而燈泡 EL 不亮。
夜晚狀態 :夜幕降臨時,隨著光照強度下降,光導管 227A 的阻值不斷增加,最終可達 1MΩ 左右。VT1 因基極電流太小而截止,VT1 也相應截止,繼電器 KA 失電釋放,常閉觸點 ②、③ 閉合,晶閘管 V1、V2 因其兩控制相連而處于雙向導通狀態,電源被接通,照明燈亮。
電容器作用 :電容器 C3 用于防止夜間瞬時強光干擾引起照明燈熄滅。而當光亮強度在臨界點附近緩慢變化時,易引起繼電器顫動而使燈光閃動,C2 可以過濾掉脈沖電流,避免照明燈閃亮。
四、光敏電阻特性對電路影響
光敏電阻是一種基于光電導效應的可變電阻器。它通常由高阻半導體材料制成,當入射光具有足夠高的頻率時,半導體吸收光子獲得足夠能量,使束縛電子移動到導帶中,從而降低電阻。光敏電阻的光敏度會隨周圍溫度變化而波動,且通常存在 10 毫秒或以下的延遲,即從光暴露到電阻下降之間存在延遲。在實際應用中,這些特性需要被充分考慮,以確保光控開關電路的穩定性和可靠性。
光控開關電路以其獨特的光線控制功能,在眾多自動照明控制場景中發揮著重要作用。通過合理選擇元件、設計電路,可以滿足不同場景下的照明需求,同時實現節能目標。
〈烜芯微/XXW〉專業制造二極管,三極管,MOS管,橋堆等,20年,工廠直銷省20%,上萬家電路電器生產企業選用,專業的工程師幫您穩定好每一批產品,如果您有遇到什么需要幫助解決的,可以直接聯系下方的聯系號碼或加QQ/微信,由我們的銷售經理給您精準的報價以及產品介紹
聯系號碼:18923864027(同微信)
QQ:709211280

