小功率DC-DC隔離電源電路方案及應用
一、電路圖與PCB參考


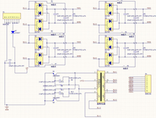
小功率DC-DC隔離電源的電路圖及PCB設計如下圖所示:



二、電路特點與優勢
該小功率DC-DC隔離電源電路具有以下特點與優勢:
調試簡單:電路的調試過程便捷,無需復雜的調試步驟和設備,能夠快速實現電路的正常運行,節省開發時間和成本。
拓撲結構簡單:采用簡單的拓撲結構,使得電路設計易于理解和實現,降低了設計難度和技術門檻,即使對于初學者也能輕松上手。
變壓器設計友好:在繞制變壓器時,無需精確計算氣隙,只需確定合適的匝數即可滿足要求,大大簡化了變壓器的設計和制作過程,提高了效率。
三、關鍵元件選型注意事項
三極管選型
三極管是電路中關鍵的元件之一,其選型直接關系到電路的穩定性和可靠性。在實際應用中,所選三極管必須能夠承受至少兩倍于工作電壓的電壓值。這是因為,在電路運行過程中,三極管可能會承受瞬時過電壓,如果其耐壓能力不足,可能會導致三極管擊穿損壞,進而影響整個電路的正常工作。因此,選擇合適耐壓值的三極管是確保電路穩定運行的重要保障。
四、應用場景
該小功率DC-DC隔離電源電路憑借其優異的性能和簡潔的設計,適用于多種工業儀表場景,具有廣泛的應用價值。主要應用場景包括:
通道隔離采集電路供電:在工業自動化控制系統中,通道隔離采集電路需要穩定可靠的隔離電源來確保信號采集的準確性和抗干擾能力。該電路能夠為各類傳感器信號采集通道提供所需的隔離電源,有效防止不同通道之間的信號干擾,提高數據采集的精度和可靠性。
隔離RS485/RS232/CAN模塊供電:RS485、RS232和CAN總線是工業通信中常用的接口模塊,它們在不同設備之間的數據傳輸中發揮著重要作用。由于這些模塊通常需要隔離電源以避免通信線路之間的地電位差和干擾,該小功率DC-DC隔離電源能夠為這些模塊提供穩定的隔離電源,確保數據傳輸的穩定性和可靠性,減少通信錯誤和系統故障。
隔離數字量輸入輸出供電:在工業控制系統中,數字量輸入輸出(DI/DO)是實現設備控制和狀態監測的重要部分。為了防止數字信號之間的相互干擾以及外部干擾對控制系統的影響,需要對DI/DO電路進行隔離供電。該電路能夠為DI/DO電路提供隔離電源,保證數字信號的穩定傳輸和準確控制,提高整個控制系統的抗干擾能力和可靠性。
〈烜芯微/XXW〉專業制造二極管,三極管,MOS管,橋堆等,20年,工廠直銷省20%,上萬家電路電器生產企業選用,專業的工程師幫您穩定好每一批產品,如果您有遇到什么需要幫助解決的,可以直接聯系下方的聯系號碼或加QQ/微信,由我們的銷售經理給您精準的報價以及產品介紹
聯系號碼:18923864027(同微信)
QQ:709211280

